POV-Ray : Newsgroups : povray.pov4.discussion.general : SDL2 Server Time
20 Oct 2025 14:15:55 EDT (-0400)
  SDL2 (Message 11 to 15 of 15)  
<<< Previous 10 Messages Goto Initial 10 Messages
From: ingo
Subject: Re: SDL2
Date: 17 Jan 2025 01:20:00
Message: <web.6789f63af5bf978617bac71e8ffb8ce3@news.povray.org>
"Bald Eagle" <cre### [at] netscapenet> wrote:
> Also, in the above referenced book, they discuss how most commercial /
> production raytracers convert everything to triangles before rendering.


The ability to mesh-ify a scene, objects etc. is extremely useful. It would
explicitly break POV-Ray into two parts, a SDL and a raytracer. The SDL side can
be used for other rendering back ends, OpenGL previews or complete renderings,
3d printing etc. One can use a kind of hybrid style of SDL coding, start solid,
go to mesh and do subdivisions and other mesh wizardry.

For writing, syntax and usability testing, of a new SDL language one could write
a small language, parser and SDL1 transpiler. With a subset of SDL a lot can be
testet. The output can be the simplest form of current POV-Ray SDL with loops
enrolled etc.


ingo


Post a reply to this message

From: jr
Subject: Re: SDL2
Date: 17 Jan 2025 03:15:00
Message: <web.678a1032f5bf9786f3dafc4d6cde94f1@news.povray.org>
hi,

pushed for time currently, sorry for omission(s).


"ingo" <nomail@nomail> wrote:

thx for the Nim ref.


> ...
> For writing, syntax and usability testing, of a new SDL language one could write
> a small language, parser and SDL1 transpiler. With a subset of SDL a lot can be
> testet. The output can be the simplest form of current POV-Ray SDL with loops
> enrolled etc.

and Bald Eagle wrote:
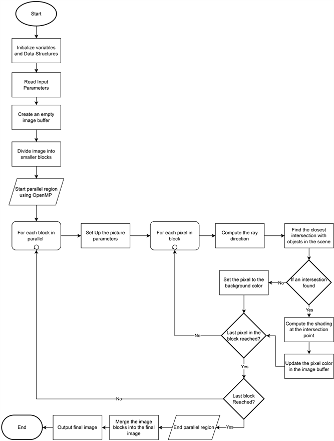
> At this juncture, we really need a functional flowchart showing exactly HOW
> POV-Ray goes from the SDL in .pov file to the final rendered image.


diagrams and charts, _yes_.  to add.

I do think the "new POV-Ray" should ship with built-in "schizophrenia" ;-).  if
a version number of less than n.n is given, or the version is missing, the job
goes to the old parser/POV-Ray as of 3.8 (?), else it'll be a version indicating
"SDL2" and the new code takes over.

we need to start with the outline of the "backend", the render engine.  aiui, a
(LL)Virtual Machine is (was?) supposed to be "platform".  as the design of the
LLVM firms up we'll get the (first cut at the) "API".

once there's a specialised rendering "API", we can start thinking about language
features for, I hope, a SDL which compiles[*] to the LLVM low-level
instructions.

[*] many scripting languages, including PHP and Tcl, compile "just-in-time".

with a bit of luck almost all of this can (and should) be "transparent" to us
"end-users".


regards, jr.


Post a reply to this message

From: Bald Eagle
Subject: Re: SDL2
Date: 17 Jan 2025 09:00:00
Message: <web.678a61bff5bf9786d97b426e25979125@news.povray.org>
"jr" <cre### [at] gmailcom> wrote:

> diagrams and charts, _yes_.  to add.


Post a reply to this message


Attachments:
Download 'raytracing flowchart 1.png' (63 KB)

Preview of image 'raytracing flowchart 1.png'
raytracing flowchart 1.png


 

From: Bald Eagle
Subject: Re: SDL2
Date: 17 Jan 2025 13:30:00
Message: <web.678aa0e5f5bf9786d97b426e25979125@news.povray.org>
https://nim-lang.org/blog/2020/06/30/ray-tracing-in-nim.html


Post a reply to this message

From: Bald Eagle
Subject: Re: SDL2
Date: 17 Jan 2025 14:00:00
Message: <web.678aa809f5bf9786d97b426e25979125@news.povray.org>
https://github.com/jaafersheriff/CPU-Ray-Tracer


Post a reply to this message

<<< Previous 10 Messages Goto Initial 10 Messages

Copyright 2003-2023 Persistence of Vision Raytracer Pty. Ltd.