 |
 |
|
 |
|
 |
|  |
|  |
|
 |
From: Le Forgeron
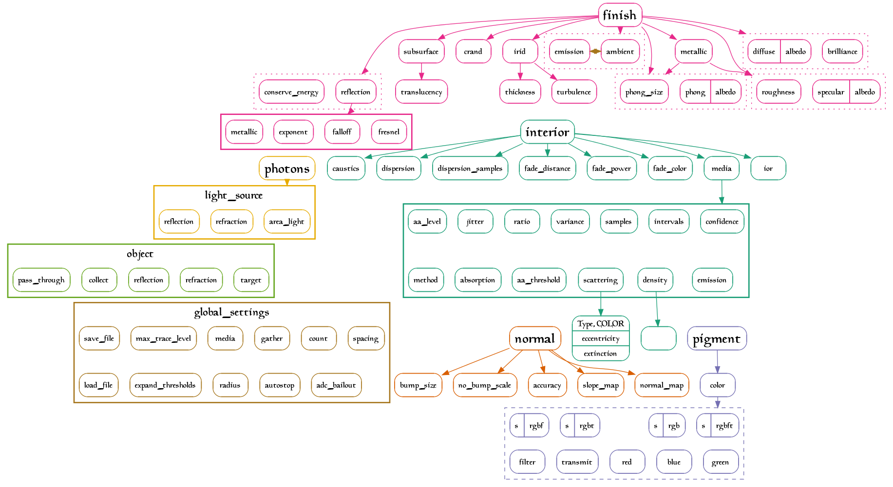
Subject: cheatsheet for povray's texture & interior
Date: 15 Jul 2012 07:53:19
Message: <5002af2f@news.povray.org>
|
|
 |
|  |
|  |
|
 |
Not taking all the *_map into consideration (nor the patterns).
Post a reply to this message
Attachments:
Download 'text.png' (165 KB)
Preview of image 'text.png'

|
 |
|  |
|  |
|
 |
From: Orchid Win7 v1
Subject: Re: cheatsheet for povray's texture & interior
Date: 15 Jul 2012 09:29:39
Message: <5002c5c3$1@news.povray.org>
|
|
 |
|  |
|  |
|
 |
I like that typeface. What is it?
Post a reply to this message
|
 |
|  |
|  |
|
 |
|
 |
|  |
|  |
|
 |
Le 15/07/2012 15:29, Orchid Win7 v1 nous fit lire :
> I like that typeface. What is it?
MagicMedieval
Post a reply to this message
|
 |
|  |
|  |
|
 |
|
 |
|  |
|  |
|
 |
Am 15.07.2012 13:53, schrieb Le_Forgeron:
> Not taking all the *_map into consideration (nor the patterns).
This is much too on-topic to be on-topic in off-topic. :-P
But seriously: Why not post it in povray.binaries.tutorials?
Post a reply to this message
|
 |
|  |
|  |
|
 |
|
 |
|  |
|  |
|
 |
clipka <ano### [at] anonymous org> wrote:
> But seriously: Why not post it in povray.binaries.tutorials?
Who reads that anyways?-)
--
- Warp
Post a reply to this message
|
 |
|  |
|  |
|
 |
|
 |
|  |
|  |
|
 |
Em 15/07/2012 11:57, Warp escreveu:
> clipka<ano### [at] anonymous org> wrote:
>> But seriously: Why not post it in povray.binaries.tutorials?
>
> Who reads that anyways?-)
who would read all that anyway?
besides, is there not a povray wiki?
Post a reply to this message
|
 |
|  |
|  |
|
 |
|
 |
|  |
|  |
|
 |
On 16/07/2012 07:22 PM, nemesis wrote:
> Em 15/07/2012 11:57, Warp escreveu:
>> clipka<ano### [at] anonymous org> wrote:
>>> But seriously: Why not post it in povray.binaries.tutorials?
>>
>> Who reads that anyways?-)
>
> who would read all that anyway?
>
> besides, is there not a povray wiki?
Wait, there's a wiki now?
Post a reply to this message
|
 |
|  |
|  |
|
 |
|
 |
|  |
|  |
|
 |
Invisible <voi### [at] dev null> wrote:
> On 16/07/2012 07:22 PM, nemesis wrote:
> > Em 15/07/2012 11:57, Warp escreveu:
> >> clipka<ano### [at] anonymous org> wrote:
> >>> But seriously: Why not post it in povray.binaries.tutorials?
> >>
> >> Who reads that anyways?-)
> >
> > who would read all that anyway?
> >
> > besides, is there not a povray wiki?
> Wait, there's a wiki now?
Just a piece of advice: Please stop deliberately asking exactly that type
of question. Just look it up and don't say anything. You'll not get your
10 seconds of attention you crave, but you'll end up happier in the long
run. Seriously.
--
- Warp
Post a reply to this message
|
 |
|  |
|  |
|
 |
From: Jim Henderson
Subject: Re: cheatsheet for povray's texture & interior
Date: 17 Jul 2012 14:12:39
Message: <5005ab17$1@news.povray.org>
|
|
 |
|  |
|  |
|
 |
On Tue, 17 Jul 2012 09:00:51 +0100, Invisible wrote:
> On 16/07/2012 07:22 PM, nemesis wrote:
>> Em 15/07/2012 11:57, Warp escreveu:
>>> clipka<ano### [at] anonymous org> wrote:
>>>> But seriously: Why not post it in povray.binaries.tutorials?
>>>
>>> Who reads that anyways?-)
>>
>> who would read all that anyway?
>>
>> besides, is there not a povray wiki?
>
> Wait, there's a wiki now?
m-/
I worked with Chris to set it up maybe a couple *years* ago, and the
other Jim H took over when I got too busy to continue with it.
Jim
Post a reply to this message
|
 |
|  |
|  |
|
 |
|
 |
|  |