POV-Ray : Newsgroups : povray.off-topic : Interconnected Server Time
30 Mar 2026 22:26:29 EDT (-0400)
  Interconnected (Message 1 to 10 of 32)  
Goto Latest 10 Messages Next 10 Messages >>>
From: Invisible
Subject: Interconnected
Date: 17 Oct 2008 09:13:37
Message: <48f88f81@news.povray.org>
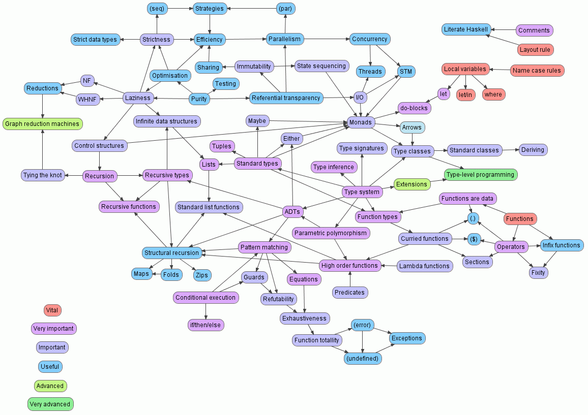
I just sat down and attempted to draw a chart representing all the most 
important topic of the Haskell programming language, and how they relate 
to each other.

Unfortunately, it looks like this:


Post a reply to this message


Attachments:
Download 'haskell1.png' (136 KB)

Preview of image 'haskell1.png'
haskell1.png


 

From: Warp
Subject: Re: Interconnected
Date: 17 Oct 2008 09:28:32
Message: <48f892ff@news.povray.org>
I was wondering how much I could reduce the file size of your PNG if
lossiness is allowed, but without degrading the image quality noticeably.
I was able to reduce your original 138408 bytes png to a 49074 bytes one:


Post a reply to this message


Attachments:
Download 'Haskell1_optimized.png' (48 KB)

Preview of image 'Haskell1_optimized.png'
Haskell1_optimized.png


 

From: Invisible
Subject: Re: Interconnected
Date: 17 Oct 2008 09:32:05
Message: <48f893d5$1@news.povray.org>
Warp wrote:
>   I was wondering how much I could reduce the file size of your PNG if
> lossiness is allowed, but without degrading the image quality noticeably.
> I was able to reduce your original 138408 bytes png to a 49074 bytes one:

Impressive. How did you manage that?


Post a reply to this message

From: Invisible
Subject: Re: Interconnected
Date: 17 Oct 2008 09:39:51
Message: <48f895a7$1@news.povray.org>
Invisible wrote:
> I just sat down and attempted to draw a chart representing all the most 
> important topic of the Haskell programming language, and how they relate 
> to each other.

Of course, the other problem is that you draw something like this, and 
you end up with related concepts which happen to be at opposite ends of 
the chart. (E.g., "Exceptions" should be connected to "I/O".)

But hell, doing this on a computer was way easier than with pen and 
paper! o_O

Looking at this chart, I'm starting to comprehend why teaching Haskell 
is so damned hard. Everything is related to everything else. Where the 
hell would *you* start?!


Post a reply to this message

From: Warp
Subject: Re: Interconnected
Date: 17 Oct 2008 09:55:16
Message: <48f89944@news.povray.org>
Invisible <voi### [at] devnull> wrote:
> Warp wrote:
> >   I was wondering how much I could reduce the file size of your PNG if
> > lossiness is allowed, but without degrading the image quality noticeably.
> > I was able to reduce your original 138408 bytes png to a 49074 bytes one:

> Impressive. How did you manage that?

  Reduced to 8 colors (without dithering) and then ran through optipng and
pngout.

-- 
                                                          - Warp


Post a reply to this message

From: Invisible
Subject: Re: Interconnected
Date: 17 Oct 2008 09:57:46
Message: <48f899da$1@news.povray.org>
>> Impressive. How did you manage that?
> 
>   Reduced to 8 colors (without dithering) and then ran through optipng and
> pngout.

Ah. Yes, I should probably have thought of that myself...


Post a reply to this message

From: scott
Subject: Re: Interconnected
Date: 17 Oct 2008 10:23:44
Message: <48f89ff0@news.povray.org>
>  I was wondering how much I could reduce the file size of your PNG if
> lossiness is allowed, but without degrading the image quality noticeably.
> I was able to reduce your original 138408 bytes png to a 49074 bytes one:

The AA on the diagonal lines certainly looks noticeably worse...


Post a reply to this message

From: Mueen Nawaz
Subject: Re: Interconnected
Date: 17 Oct 2008 10:42:37
Message: <48f8a45d$1@news.povray.org>
Invisible wrote:
> Of course, the other problem is that you draw something like this, and
> you end up with related concepts which happen to be at opposite ends of
> the chart. (E.g., "Exceptions" should be connected to "I/O".)

	Ever consider using Freemind to make such drawings?

-- 
May your screen live long and phosphor.


                    /\  /\               /\  /
                   /  \/  \ u e e n     /  \/  a w a z
                       >>>>>>mue### [at] nawazorg<<<<<<
                                   anl


Post a reply to this message

From: Invisible
Subject: Re: Interconnected
Date: 17 Oct 2008 10:45:31
Message: <48f8a50b$1@news.povray.org>
Mueen Nawaz wrote:

> 	Ever consider using Freemind to make such drawings?

As a matter of fact, that is the exact tool I started with.

Unfortunately, it seems that Freemind is constrained to strictly 
hierachical diagrams only, which is obviously no use at all...


Post a reply to this message

From: Invisible
Subject: Re: Interconnected
Date: 17 Oct 2008 10:48:13
Message: <48f8a5ad@news.povray.org>
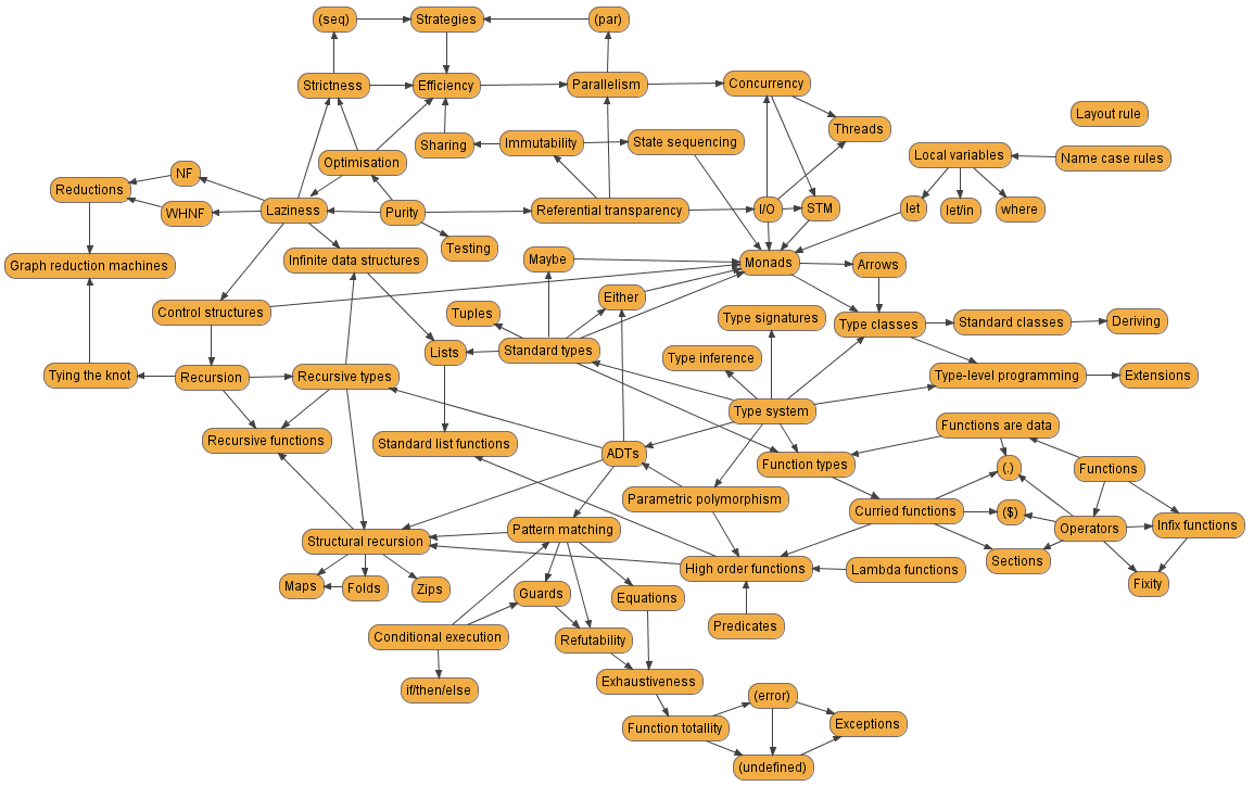
And now, colour-coded by priority...

(I just like posting binary attachments really. Heh.)


Post a reply to this message


Attachments:
Download 'haskell2b.png' (65 KB)

Preview of image 'haskell2b.png'
haskell2b.png


 

Goto Latest 10 Messages Next 10 Messages >>>

Copyright 2003-2023 Persistence of Vision Raytracer Pty. Ltd.