 |
 |
|
 |
|
 |
|  |
|  |
|
 |
|
 |
|  |
|  |
|
 |
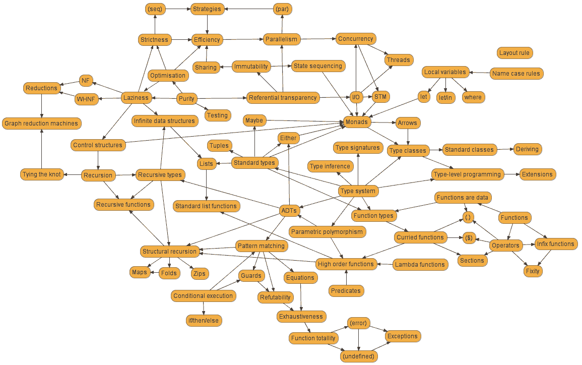
I just sat down and attempted to draw a chart representing all the most
important topic of the Haskell programming language, and how they relate
to each other.
Unfortunately, it looks like this:
Post a reply to this message
Attachments:
Download 'haskell1.png' (136 KB)
Preview of image 'haskell1.png'

|
 |
|  |
|  |
|
 |
|
 |
|  |
|  |
|
 |
I was wondering how much I could reduce the file size of your PNG if
lossiness is allowed, but without degrading the image quality noticeably.
I was able to reduce your original 138408 bytes png to a 49074 bytes one:
Post a reply to this message
Attachments:
Download 'Haskell1_optimized.png' (48 KB)
Preview of image 'Haskell1_optimized.png'

|
 |
|  |
|  |
|
 |
|
 |
|  |
|  |
|
 |
Warp wrote:
> I was wondering how much I could reduce the file size of your PNG if
> lossiness is allowed, but without degrading the image quality noticeably.
> I was able to reduce your original 138408 bytes png to a 49074 bytes one:
Impressive. How did you manage that?
Post a reply to this message
|
 |
|  |
|  |
|
 |
|
 |
|  |
|  |
|
 |
Invisible wrote:
> I just sat down and attempted to draw a chart representing all the most
> important topic of the Haskell programming language, and how they relate
> to each other.
Of course, the other problem is that you draw something like this, and
you end up with related concepts which happen to be at opposite ends of
the chart. (E.g., "Exceptions" should be connected to "I/O".)
But hell, doing this on a computer was way easier than with pen and
paper! o_O
Looking at this chart, I'm starting to comprehend why teaching Haskell
is so damned hard. Everything is related to everything else. Where the
hell would *you* start?!
Post a reply to this message
|
 |
|  |
|  |
|
 |
|
 |
|  |
|  |
|
 |
Invisible <voi### [at] dev null> wrote:
> Warp wrote:
> > I was wondering how much I could reduce the file size of your PNG if
> > lossiness is allowed, but without degrading the image quality noticeably.
> > I was able to reduce your original 138408 bytes png to a 49074 bytes one:
> Impressive. How did you manage that?
Reduced to 8 colors (without dithering) and then ran through optipng and
pngout.
--
- Warp
Post a reply to this message
|
 |
|  |
|  |
|
 |
|
 |
|  |
|  |
|
 |
>> Impressive. How did you manage that?
>
> Reduced to 8 colors (without dithering) and then ran through optipng and
> pngout.
Ah. Yes, I should probably have thought of that myself...
Post a reply to this message
|
 |
|  |
|  |
|
 |
|
 |
|  |
|  |
|
 |
> I was wondering how much I could reduce the file size of your PNG if
> lossiness is allowed, but without degrading the image quality noticeably.
> I was able to reduce your original 138408 bytes png to a 49074 bytes one:
The AA on the diagonal lines certainly looks noticeably worse...
Post a reply to this message
|
 |
|  |
|  |
|
 |
|
 |
|  |
|  |
|
 |
Invisible wrote:
> Of course, the other problem is that you draw something like this, and
> you end up with related concepts which happen to be at opposite ends of
> the chart. (E.g., "Exceptions" should be connected to "I/O".)
Ever consider using Freemind to make such drawings?
--
May your screen live long and phosphor.
/\ /\ /\ /
/ \/ \ u e e n / \/ a w a z
>>>>>>mue### [at] nawaz org<<<<<<
anl
Post a reply to this message
|
 |
|  |
|  |
|
 |
|
 |
|  |
|  |
|
 |
Mueen Nawaz wrote:
> Ever consider using Freemind to make such drawings?
As a matter of fact, that is the exact tool I started with.
Unfortunately, it seems that Freemind is constrained to strictly
hierachical diagrams only, which is obviously no use at all...
Post a reply to this message
|
 |
|  |
|  |
|
 |
|
 |
|  |
|  |
|
 |
And now, colour-coded by priority...
(I just like posting binary attachments really. Heh.)
Post a reply to this message
Attachments:
Download 'haskell2b.png' (65 KB)
Preview of image 'haskell2b.png'

|
 |
|  |
|  |
|
 |
|
 |
|  |