 |
 |
|
 |
|
 |
|  |
|  |
|
 |
|
 |
|  |
|  |
|
 |
I've read through the "HowTo:Use POV-Ray with Blender" documentation in detail,
but it seems it didn't address my specific issue. When I follow the wiki to use
POV-Ray for rendering, POV-Ray starts and I can see the corresponding path, but
I can't seem to find the .pov file in the Temp folder.
My main goal is to add a custom piece of code to the POV-Ray script. However,
Blender seems to only allow texture replacement. Therefore, I need a way to
export the .pov file directly from Blender.
Any help on how to properly export a .pov file would be greatly appreciated!
Thanks in advance!
Harry
Post a reply to this message
Attachments:
Download '2.png' (971 KB)
Preview of image '2.png'

|
 |
|  |
|  |
|
 |
|
 |
|  |
|  |
|
 |
Le 2024-10-07 à 07:19, Harry Peverell a écrit :
> I've read through the "HowTo:Use POV-Ray with Blender" documentation in detail,
> but it seems it didn't address my specific issue. When I follow the wiki to use
> POV-Ray for rendering, POV-Ray starts and I can see the corresponding path, but
> I can't seem to find the .pov file in the Temp folder.
>
> My main goal is to add a custom piece of code to the POV-Ray script. However,
> Blender seems to only allow texture replacement. Therefore, I need a way to
> export the .pov file directly from Blender.
>
> Any help on how to properly export a .pov file would be greatly appreciated!
> Thanks in advance!
>
> Harry
What you see in an *.ini file.
You should open it in notepad or another text editor. In that file, you
will find the actual path to the *.pov file.
Look for a line starting with «Input_File_Name=»
Side note.
From your screen shot, I see that you are using the admin account.
«C:/Users/admin/...»
That's a very bad idea. You should never use the admin account for
normal operation, only to install some applications. Using that account
is a serious security threat. That mean that ANY malicious application
have unrestricted access to your whole system.
Better use a regular account for normal use.
Post a reply to this message
|
 |
|  |
|  |
|
 |
|
 |
|  |
|  |
|
 |
Alain Martel <kua### [at] videotron ca> wrote:
> > I've read through the "HowTo:Use POV-Ray with Blender" documentation in detail,
> > but it seems it didn't address my specific issue. When I follow the wiki to use
> > POV-Ray for rendering, POV-Ray starts and I can see the corresponding path, but
> > I can't seem to find the .pov file in the Temp folder.
> >
> > My main goal is to add a custom piece of code to the POV-Ray script. However,
> > Blender seems to only allow texture replacement. Therefore, I need a way to
> > export the .pov file directly from Blender.
> >
> > Any help on how to properly export a .pov file would be greatly appreciated!
> > Thanks in advance!
> >
> > Harry
>
> What you see in an *.ini file.
> You should open it in notepad or another text editor. In that file, you
> will find the actual path to the *.pov file.
>
>
> Side note.
> From your screen shot, I see that you are using the admin account.
> That's a very bad idea. You should never use the admin account for
> normal operation, only to install some applications. Using that account
> is a serious security threat. That mean that ANY malicious application
> have unrestricted access to your whole system.
> Better use a regular account for normal use.
Thank you for the guidance on locating the *.ini file and explaining what to
look for within it. I'll open it in a text editor and check the path to the
*.pov file as you suggested.
Also, you're absolutely right about the use of the admin account. I appreciate
the heads-up on security best practices. I'll definitely switch to a regular
account for normal operations to minimize potential risks.
Harry
Post a reply to this message
|
 |
|  |
|  |
|
 |
|
 |
|  |
|  |
|
 |
"Harry Peverell" <har### [at] 163 com> wrote:
> I've read through the "HowTo:Use POV-Ray with Blender" documentation in detail,
> but it seems it didn't address my specific issue. When I follow the wiki to use
> POV-Ray for rendering, POV-Ray starts and I can see the corresponding path, but
> I can't seem to find the .pov file in the Temp folder.
>
> My main goal is to add a custom piece of code to the POV-Ray script. However,
> Blender seems to only allow texture replacement. Therefore, I need a way to
> export the .pov file directly from Blender.
>
> Any help on how to properly export a .pov file would be greatly appreciated!
> Thanks in advance!
>
> Harry
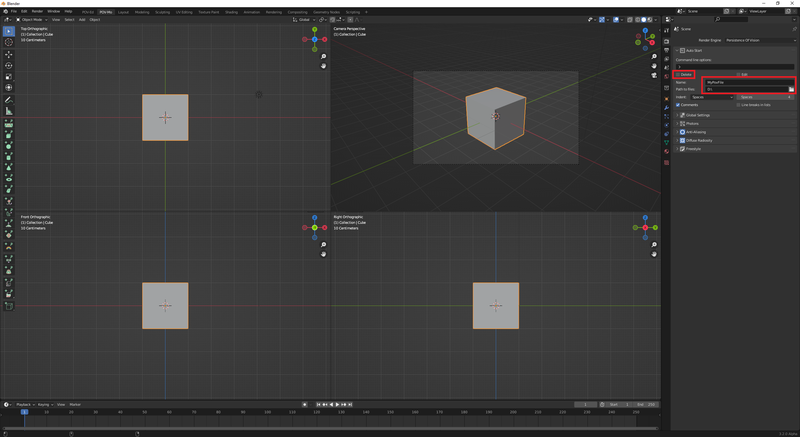
Hi,
1) hovering over icons provides tooltips: If you uncheck the car (auto) button,
the panel beneath shows fields to provide name of desired pov scene and it's
path, instead of the automatic temporary ones.
Post a reply to this message
Attachments:
Download 'povfilepath1.png' (995 KB)
Preview of image 'povfilepath1.png'

|
 |
|  |
|  |
|
 |
|
 |
|  |
|  |
|
 |
"Harry Peverell" <har### [at] 163 com> wrote:
> I've read through the "HowTo:Use POV-Ray with Blender" documentation in detail,
> but it seems it didn't address my specific issue. When I follow the wiki to use
> POV-Ray for rendering, POV-Ray starts and I can see the corresponding path, but
> I can't seem to find the .pov file in the Temp folder.
>
> My main goal is to add a custom piece of code to the POV-Ray script. However,
> Blender seems to only allow texture replacement. Therefore, I need a way to
> export the .pov file directly from Blender.
>
> Any help on how to properly export a .pov file would be greatly appreciated!
> Thanks in advance!
>
> Harry
....And then,
2) Don't forget to uncheck the command to delete this file after render in your
case (it is checked by default to keep disk space cleaner while iterating).
Post a reply to this message
Attachments:
Download 'povfilepath2.png' (1008 KB)
Preview of image 'povfilepath2.png'

|
 |
|  |
|  |
|
 |
|
 |
|  |
|
 |