POV-Ray : Newsgroups : povray.binaries.images : Blender exporter now features smoke simultation export via DF3 Server Time
27 Dec 2025 01:21:29 EST (-0500)
  Blender exporter now features smoke simultation export via DF3 (Message 1 to 10 of 15)  
Goto Latest 10 Messages Next 5 Messages >>>
From: Mr
Subject: Blender exporter now features smoke simultation export via DF3
Date: 21 Feb 2015 12:30:01
Message: <web.54e8bd71b7999b3957c205e10@news.povray.org>
Here is the first test of smoke simulation export from Blender exporter to
POV-Ray... no need to set up a texture, settings used are just domain's
resolution so far. have fun !


Post a reply to this message


Attachments:
Download 'povraysmoke1.gif' (905 KB)

Preview of image 'povraysmoke1.gif'
povraysmoke1.gif


 

From: Stephen
Subject: Re: Blender exporter now features smoke simultation export via DF3
Date: 21 Feb 2015 12:42:36
Message: <54e8c38c@news.povray.org>
On 21/02/2015 17:26, Mr wrote:
> Here is the first test of smoke simulation export from Blender exporter to
> POV-Ray... no need to set up a texture, settings used are just domain's
> resolution so far. have fun !
>

Nice one. :-)

-- 

Regards
     Stephen


Post a reply to this message

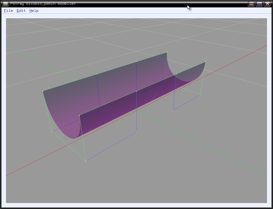
From: LanuHum
Subject: Re: Blender exporter now features smoke simultation export via DF3
Date: 21 Feb 2015 19:30:01
Message: <web.54e922b9d9092e537a3e03fe0@news.povray.org>
"Mr" <nomail@nomail> wrote:
> Here is the first test of smoke simulation export from Blender exporter to
> POV-Ray... no need to set up a texture, settings used are just domain's
> resolution so far. have fun !

That's good!
If you still nodes and a preview of materials take from me, perhaps, the Povray
developers will offer us a fast render of hair, having thought up alternative of
sphere_sweep
I want to add to the exporter the Povray bicubic_patch editor, using PyQt


Post a reply to this message


Attachments:
Download 'bp.jpg' (71 KB)

Preview of image 'bp.jpg'
bp.jpg


 

From: Mr
Subject: Re: Blender exporter now features smoke simultation export via DF3
Date: 22 Feb 2015 08:40:00
Message: <web.54e9d778d9092e5384fc5cf50@news.povray.org>
"LanuHum" <Lan### [at] yandexru> wrote:
> "Mr" <nomail@nomail> wrote:
> > Here is the first test of smoke simulation export from Blender exporter to
> > POV-Ray... no need to set up a texture, settings used are just domain's
> > resolution so far. have fun !
>
> That's good!
> If you still nodes and a preview of materials take from me, perhaps, the Povray
> developers will offer us a fast render of hair, having thought up alternative of
> sphere_sweep
> I want to add to the exporter the Povray bicubic_patch editor, using PyQt

Your node work would already be merged if it did not scrap away other features
of the exporter (texture channels). Could you try to merge it again? I would
love to add it to the source. If you don't do it yourself, I will probably do it
one day, but it's not high on my priority list because I plann to support basic
features first, while nodes are more of a luxury alternative to add after these.
Also i'm currently satisfied with the Spheresweep solution, since it's been
proven in an experimental pov build that even the request to UV map along strand
length could be supported, and my tests show that even more hair can be pulled
out this way than Blender internal or Cycles way. The current slowness of the
exporter is partly due to the exporter  being full Python, and with any other
pov method used to render hair downstream, the export process will probably stay
just as long, to loop through each point of each individual hair. What would be
needed to speed up the export process (for hair as well as sculpted mesh, etc.)
is a geometry export using Cycles hardcoded method rather than Python. I think
the povray linking library was even made for that purpose, and could play well
with real time rendering in te viewport  But I, for one, only know Python and
not even that well.
of course if POV devs find a more efficient way to handle hair I'd b glad, but I
would rather request to them a tangent space normal maps feature, catmull clark
subdivision, texture based micro polygons displacement, Ptex, alchemy mesh
support, ... ;)


About Bicubic modeling, your work looks good, and would definitely be a killer
feature but I think it would be better to plan using Blender's GUI rather than
an external GUI engine, since Blender has Bezier/Nurbs patches, and an Open GL
GUI that could be used to that purpose, if only a way to snap bezier handles on
each others was scripted, then the curve network could be exported.

Have a look at version 0.3 (no further) of JPATCH, which is open source: this is
exactly the kind of interaction Blender would benefit from for precise hard
surface modeling. note that it supports 5 points patches which 3DS max still
doesn't!

http://prdownloads.sourceforge.net/jpatch/jpatch_0_3.zip?download
I made the car on my website using it and it took much less time than polygonal
modeling would have : http://maurice.raybaud.eu/


Post a reply to this message

From: LanuHum
Subject: Re: Blender exporter now features smoke simultation export via DF3
Date: 22 Feb 2015 09:45:01
Message: <web.54e9ea82d9092e537a3e03fe0@news.povray.org>
"Mr" <nomail@nomail> wrote:
> "LanuHum" <Lan### [at] yandexru> wrote:
> > "Mr" <nomail@nomail> wrote:
> > > Here is the first test of smoke simulation export from Blender exporter to
> > > POV-Ray... no need to set up a texture, settings used are just domain's
> > > resolution so far. have fun !
> >
> > That's good!
> > If you still nodes and a preview of materials take from me, perhaps, the Povray
> > developers will offer us a fast render of hair, having thought up alternative of
> > sphere_sweep
> > I want to add to the exporter the Povray bicubic_patch editor, using PyQt
>
> Your node work would already be merged if it did not scrap away other features
> of the exporter (texture channels). Could you try to merge it again? I would
> love to add it to the source. If you don't do it yourself, I will probably do it
> one day, but it's not high on my priority list because I plann to support basic
> features first, while nodes are more of a luxury alternative to add after these.
> Also i'm currently satisfied with the Spheresweep solution, since it's been
> proven in an experimental pov build that even the request to UV map along strand
> length could be supported, and my tests show that even more hair can be pulled
> out this way than Blender internal or Cycles way. The current slowness of the
> exporter is partly due to the exporter  being full Python, and with any other
> pov method used to render hair downstream, the export process will probably stay
> just as long, to loop through each point of each individual hair. What would be
> needed to speed up the export process (for hair as well as sculpted mesh, etc.)
> is a geometry export using Cycles hardcoded method rather than Python. I think
> the povray linking library was even made for that purpose, and could play well
> with real time rendering in te viewport  But I, for one, only know Python and
> not even that well.
> of course if POV devs find a more efficient way to handle hair I'd b glad, but I
> would rather request to them a tangent space normal maps feature, catmull clark
> subdivision, texture based micro polygons displacement, Ptex, alchemy mesh
> support, ... ;)
>
>
> About Bicubic modeling, your work looks good, and would definitely be a killer
> feature but I think it would be better to plan using Blender's GUI rather than
> an external GUI engine, since Blender has Bezier/Nurbs patches, and an Open GL
> GUI that could be used to that purpose, if only a way to snap bezier handles on
> each others was scripted, then the curve network could be exported.
>
> Have a look at version 0.3 (no further) of JPATCH, which is open source: this is
> exactly the kind of interaction Blender would benefit from for precise hard
> surface modeling. note that it supports 5 points patches which 3DS max still
> doesn't!
>
> http://prdownloads.sourceforge.net/jpatch/jpatch_0_3.zip?download
> I made the car on my website using it and it took much less time than polygonal
> modeling would have : http://maurice.raybaud.eu/

I badly understood, but, I will try to answer :)
When you ask the Povray developers something to add in a renderer, they suggest
to learn C ++
Therefore, I take that is.
And there is bug in caustic from a mesh.
Therefore I decided to pass to modeling of glass objects by means of
bicubic_patch, which into Povray only 4 x 4
Other programs build nurbs X x Y, Povray only 4 x 4
It is difficult to create object from such patches in the Blender therefore I
decided to use PyQt to add the necessary tools for simplification.
I don't know how to use for this purpose of bgl.
I found an example of integration of the Blender with PyQt, the window is
started from the Blender, directly communicating without export/import
It can't be reached with the Java :(

About hair:
It is unacceptable for animation of sphere_sweep.
Long time of a render, not parsing, but render

About nodes code here:
https://github.com/Lanuhum/BlendPov-alternative


Post a reply to this message

From: LanuHum
Subject: Re: Blender exporter now features smoke simultation export via DF3
Date: 22 Feb 2015 18:30:01
Message: <web.54ea65c2d9092e537a3e03fe0@news.povray.org>
Further, nodes will be used for creation of isosurface
For this purpose I connected cycles to use script nodes
In the Blender we create bound-box, we appoint to it isosurface properties, we
connect the text with a formula


Post a reply to this message

From: Mr
Subject: Re: Blender exporter now features smoke simultation export via DF3
Date: 25 Feb 2015 13:05:01
Message: <web.54ee0daad9092e53657e7dfe0@news.povray.org>
"LanuHum" <Lan### [at] yandexru> wrote:
> Further, nodes will be used for creation of isosurface
> For this purpose I connected cycles to use script nodes
> In the Blender we create bound-box, we appoint to it isosurface properties, we
> connect the text with a formula

All the nodes should be accessible to the user with POV-Ray set as the renderer.
and the nodes of other renderers not used should also be hidden to avoid making
the interface more confusing than it already is. also the preview update
should either be manual or switch of the editor by itself to avoid its popping
up at every parameter change.


Post a reply to this message

From: LanuHum
Subject: Re: Blender exporter now features smoke simultation export via DF3
Date: 2 Mar 2015 14:35:01
Message: <web.54f4ba5cd9092e537a3e03fe0@news.povray.org>
"Mr" <nomail@nomail> wrote:
>
> All the nodes should be accessible to the user with POV-Ray set as the renderer.
> and the nodes of other renderers not used should also be hidden to avoid making
> the interface more confusing than it already is. also the preview update
> should either be manual or switch of the editor by itself to avoid its popping
> up at every parameter change.

Where you see nodes of other renderer?
Script? This of nodes will be used for isosurface, but if it can't be done, I
will do without it. :)

When we are able to test a smoke? :)


Post a reply to this message


Attachments:
Download 'povnodes.jpg' (15 KB)

Preview of image 'povnodes.jpg'
povnodes.jpg


 

From: Mr
Subject: Re: Blender exporter now features smoke simultation export via DF3
Date: 3 Mar 2015 16:05:03
Message: <web.54f6217dd9092e53f66186630@news.povray.org>
"LanuHum" <Lan### [at] yandexru> wrote:

> Where you see nodes of other renderer?

I couldn't see the povray nodes in the rolldown untill i had assigned Cycles as
a renderer and made the material use nodes. Then switching back to POV, the
nodes were there to chose from.


> When we are able to test a smoke? :)

it's already in the source


Post a reply to this message

From: LanuHum
Subject: Re: Blender exporter now features smoke simultation export via DF3
Date: 6 Mar 2015 16:25:01
Message: <web.54fa1a68d9092e537a3e03fe0@news.povray.org>
"Mr" <nomail@nomail> wrote:
> "LanuHum" <Lan### [at] yandexru> wrote:
> > When we are able to test a smoke? :)
>
> it's already in the source

Oops :(
//----------------------------------------------
//--Exported with POV-Ray exporter for Blender--
//----------------------------------------------

#version 3.7;

//--Global settings--

global_settings {
    assumed_gamma 1.0
    max_trace_level 5
    ambient_light rgbt<0, 0, 0,1>
}

//--Custom Code--

#declare CURFRAMENUM = 42;
//#include "/home/user/directory/animation_include_file.inc"

//--Patterns Definitions--


 #declare PAT_Flame =
pigment {
}

#declare fPAT_Flame=
function{pigment{PAT_Flame}}



 #declare PAT_Smoke_Density =
pigment {
}

#declare fPAT_Smoke_Density=
function{pigment{PAT_Smoke_Density}}



//--Background--

background {rgbt<0.00971, 0.271, 0.985, 0>}

//--Cameras--

#declare camLocation  = <7.481132, 5.343666, 6.507640>;
#declare camLookAt = <-27.098163, 46.688390, -0.903519>;
camera {
    location  <0, 0, 0>
    look_at  <0, 0, -1>
    right <-1.7777777777777777, 0, 0>
    up <0, 1, 0>
    angle  49.134343
    rotate  <-27.098163, 46.688390, -0.903519>
    translate <7.481132, 5.343666, 6.507640>
}

//--Lamps--

light_source {
    < 0,0,0 >
    color rgb<2, 2, 2>
    fade_distance 14.999991
    fade_power 2
    matrix <-0.290865, -0.055189, -0.955171,  -0.771101, 0.604525, 0.199883,
0.566393, 0.794672, -0.218391,  4.076245, 5.903862, -1.005454>
}
#declare lampTarget1= vrotate(<-4.076,-1.005,-5.904>,<0.6503,0.05522,1.866>);

//--Material Definitions--

#default{ pigment{ color rgb 0.8 }}
#declare shader_ = finish {  //translation of spec and mir levels for when no
map influences them
    diffuse 0.8
    phong 70.0
}

#declare shader_Smoke_Domain_Material = finish {  //translation of spec and mir
levels for when no map influences them
    brilliance 1.8
    phong 0.5
    phong_size 25.2
    diffuse 0.8 0
    ambient 1
    emission 0
    conserve_energy
}

#declare shader_Smoke_Domain_Material0 = finish {  //No specular nor Mirror
reflection
    brilliance 1.8
    specular 0
    diffuse 0.8 0
    ambient 1
    emission 0
    conserve_energy
}

#declare shader_Smoke_Domain_Material1 = finish {  //Maximum Spec and Mirror
    specular 1
    diffuse 0.8 0
    ambient 1
    emission 0
    conserve_energy
}


//--Mesh objects--

//--Smoke--

box{<-1,-1,-1>, <1, 1, 1>
    pigment{ rgbt 1 }
    hollow
    interior{ //---------------------
        media{ method 3
               emission <1,1,1>*1
               scattering{ 1, // Type
                  <1,1,1>*0.1
                } // end scattering
                density{density_file df3
"/home/leonid/bin/bin-2.73a/bin/2.73/scripts/addons/render_povray/preview/smoke.df3"
                        color_map {
                        [0.00 rgb 0]
                        [0.05 rgb 0]
                        [0.20 rgb 0.2]
                        [0.30 rgb 0.6]
                        [0.40 rgb 1]
                        [1.00 rgb 1]
                       } // end color_map
               } // end of density
               samples 32 // higher = more precise
         } // end of media --------------------------
    } // end of interior
scale<6,6,6>
translate<-1,-1,-1>
matrix <2.000000, 0.000000, 0.000000,  0.000000, -0.000000, -2.000000,
0.000000, 3.000000, -0.000000,  0.000000, 1.000000, -0.000000>
}

No smoke!


Post a reply to this message


Attachments:
Download 'smoke.jpg' (207 KB)

Preview of image 'smoke.jpg'
smoke.jpg


 

Goto Latest 10 Messages Next 5 Messages >>>

Copyright 2003-2023 Persistence of Vision Raytracer Pty. Ltd.