 |
 |
|
 |
|
 |
|  |
|  |
|
 |
|
 |
|  |
|  |
|
 |
Yep, real nurbs, without tesselation.
(and nurbs also mean b-spline, as b-spline are nurbs with weight = 1 everywhere).
Short of transforming a square section into a circular section, it's hard to see a
manual application for it, but some people might have a modeler to generate them.
It's a 2D finite object.
Syntax is :
nurbs { u_size, v_size [accuracy a_value]
followed by the u_vsize*v_size 4D vectors (fourth coordinates is the weight, which
must not be negative),
as first line for v, second line for v and so on.
Minimal value for v_size and u_size is 2. The max value is up to your patience and
memory, as more points mean slowing down the render.
uv_mapping and clipped_by are supported.
And now for the good & bad news: this is not supported in hgpovray, but on my master
branch (because the rewrite of the code in the official master branch made it easier
to deals with the involved maths).
==== [Rendering...] ========================================================
Rendered 1228800 of 1228800 pixels (100%)
----------------------------------------------------------------------------
Render Statistics
Image Resolution 1280 x 960
----------------------------------------------------------------------------
Pixels: 1305600 Samples: 461097 Smpls/Pxl: 0.35
Rays: 1766697 Saved: 0 Max Level: 1/10
----------------------------------------------------------------------------
Ray->Shape Intersection Tests Succeeded Percentage
----------------------------------------------------------------------------
Box 307149 45020 14.66
Cone/Cylinder 178476 41510 23.26
Nurbs 7234487 1006956 13.92
Bounding Box 21742788 10255503 47.17
----------------------------------------------------------------------------
Shadow Ray Tests: 1760307 Succeeded: 139322
Shadow Cache Hits: 139038
----------------------------------------------------------------------------
----------------------------------------------------------------------------
Render Time:
Photon Time: No photons
Radiosity Time: No radiosity
Trace Time: 0 hours 0 minutes 56 seconds (56.541 seconds)
using 12 thread(s) with 610.511 CPU-seconds total
POV-Ray finished
Post a reply to this message
Attachments:
Download 'bb.png' (113 KB)
Download 'bb.pov.txt' (2 KB)
Preview of image 'bb.png'

|
 |
|  |
|  |
|
 |
|
 |
|  |
|  |
|
 |
Am 23.07.2016 um 23:03 schrieb Le_Forgeron:
> Yep, real nurbs, without tesselation.
>
> (and nurbs also mean b-spline, as b-spline are nurbs with weight = 1 everywhere).
>
> Short of transforming a square section into a circular section, it's hard to see
> a manual application for it, but some people might have a modeler to generate them.
There are most certainly no modellers out there yet that support this
new POV-Ray syntax extension. Therefore...
@LanuHum:
Does Blender provide full support for NURBS? If so, then this looks like
an urgent job for you!
Post a reply to this message
|
 |
|  |
|  |
|
 |
|
 |
|  |
|  |
|
 |
Am 23.07.2016 um 23:03 schrieb Le_Forgeron:
> And now for the good & bad news: this is not supported in hgpovray,
> but on my master branch (because the rewrite of the code in the
> official master branch made it easier to deals with the involved maths).
To me that's mostly good news (though I guess it also means that there's
some code review and merging waiting for me to spend my very next batch
of fresh round tuits on.)
What's been bothering me about POV-Ray's Bezier patches is that we don't
have some kind of bezier mesh to support non-union CSG. Do you think you
can throw together a nurbs mesh primitive?
Post a reply to this message
|
 |
|  |
|  |
|
 |
|
 |
|  |
|  |
|
 |
Le 24/07/2016 04:13, clipka a écrit :
> What's been bothering me about POV-Ray's Bezier patches is that we don't
> have some kind of bezier mesh to support non-union CSG. Do you think you
> can throw together a nurbs mesh primitive?
what do you want ? or what is the need ?
It's a 2D finite surface, involving it in CSG does not seem to make sense (to me).
(it is rarely closed, until you glue many nurbs together)
It might be "easy" (might cost a few round tuits) to have an evaluation function like
for splines.
Something like
#declare Nu = nurbs { .... }
#for( V, 0, 1, 0.1 )
#for( U, 0, 1, 0.1 )
#declare Point = Nu.get_vertex( U, V );
#end
#end
For more round tuits, the evaluation of normal with Nu.get_normal( U, V ) can be
considered.
Would get_vertex & get_normal answer your request ?
Or did I misunderstand the need ?
Post a reply to this message
|
 |
|  |
|  |
|
 |
|
 |
|  |
|  |
|
 |
Am 24.07.2016 um 07:55 schrieb Le_Forgeron:
> Le 24/07/2016 04:13, clipka a écrit :
>> What's been bothering me about POV-Ray's Bezier patches is that we don't
>> have some kind of bezier mesh to support non-union CSG. Do you think you
>> can throw together a nurbs mesh primitive?
>
> what do you want ? or what is the need ?
>
> It's a 2D finite surface, involving it in CSG does not seem to make sense (to me).
> (it is rarely closed, until you glue many nurbs together)
... and that's exactly what I'd love to see. Just like you glue many
triangles together in a mesh.
Post a reply to this message
|
 |
|  |
|  |
|
 |
|
 |
|  |
|  |
|
 |
Le 24/07/2016 08:17, clipka a écrit :
> Am 24.07.2016 um 07:55 schrieb Le_Forgeron:
>> Le 24/07/2016 04:13, clipka a écrit :
>>> What's been bothering me about POV-Ray's Bezier patches is that we don't
>>> have some kind of bezier mesh to support non-union CSG. Do you think you
>>> can throw together a nurbs mesh primitive?
>>
>> what do you want ? or what is the need ?
>>
>> It's a 2D finite surface, involving it in CSG does not seem to make sense (to me).
>> (it is rarely closed, until you glue many nurbs together)
>
> ... and that's exactly what I'd love to see. Just like you glue many
> triangles together in a mesh.
>
So, do you want a "container" for multiple nurbs with additional "inside" property so
it can be used in further CSG operation ?
(assuming such container would assert that the collection of nurbs defines one or more
closed surfaces with non-zero enclosed volume(s))
Using the same approach as for mesh (inside_vector), it might be possible.
I just anticipate a high cpu cost.
On the same line, while we are at it, such container could also handle bicubic_patch
the same way.
Any suggestion of name for that container ?
Still any interest for nurbs.get_vertex() ? or can I forget it ?
Post a reply to this message
|
 |
|  |
|  |
|
 |
|
 |
|  |
|  |
|
 |
clipka <ano### [at] anonymous org> wrote:
> @LanuHum:
> Does Blender provide full support for NURBS? If so, then this looks like
> an urgent job for you!
It is very good that made Le Forgeron!
Le Forgeron, thank you!
Hair in Blender - NURBS.
There are also some tools for editing NURBS curves.
If it can be used in CSG - it is very good
:D
Post a reply to this message
|
 |
|  |
|  |
|
 |
|
 |
|  |
|  |
|
 |
Le 24/07/2016 11:31, LanuHum a écrit :
> Hair in Blender - NURBS.
Duck & Cover.
As illustrated in the first post, a simple scene with only 4 nurbs of degree 6 & 3, a
box and a cylinder took already 1 minute on 6+6 cores... and there is nothing fancy in
the scene. And I do not believe the box or the cylinder to cost.
The bounding box might helps a bit, but I predict a sky-rocketed render time if you
model any individual hair with nurb, short of modeling only Britney after the barber
shop.
Of course, not a problem if using nurbs for the head of hair, with some mapped
pigments or textures.
Post a reply to this message
|
 |
|  |
|  |
|
 |
|
 |
|  |
|  |
|
 |
"LanuHum" <Lan### [at] yandex ru> wrote:
> clipka <ano### [at] anonymous org> wrote:
>
> > @LanuHum:
> > Does Blender provide full support for NURBS? If so, then this looks like
> > an urgent job for you!
>
> It is very good that made Le Forgeron!
> Le Forgeron, thank you!
> Hair in Blender - NURBS.
> There are also some tools for editing NURBS curves.
> If it can be used in CSG - it is very good
>
> :D
Example:
Post a reply to this message
Attachments:
Download 'nurbs.jpg' (65 KB)
Preview of image 'nurbs.jpg'

|
 |
|  |
|  |
|
 |
|
 |
|  |
|  |
|
 |
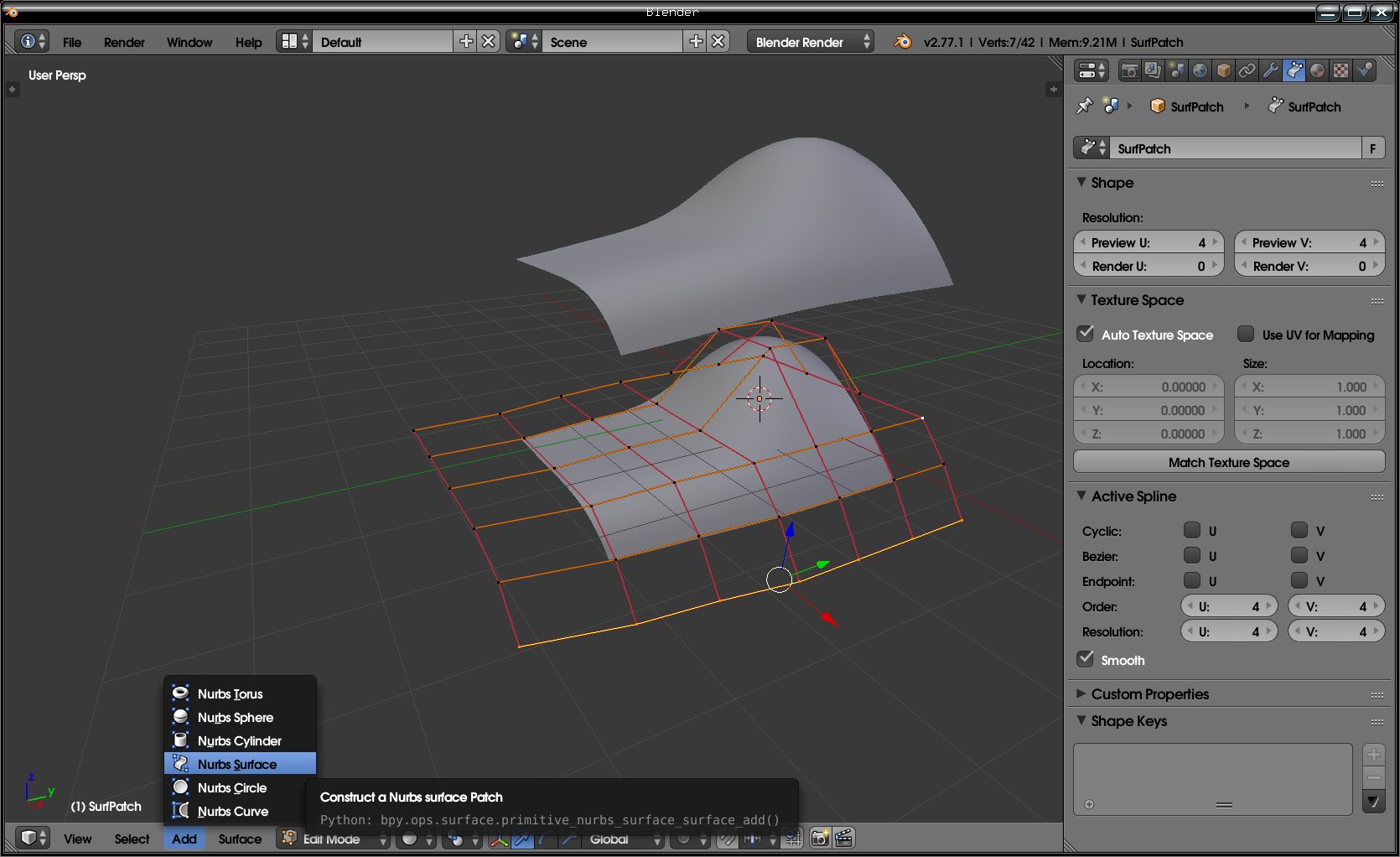
Sorry! This is surface.
Nurbs surface also supported
Post a reply to this message
Attachments:
Download 'nurbs_surface.jpg' (192 KB)
Preview of image 'nurbs_surface.jpg'

|
 |
|  |
|  |
|
 |
|
 |
|  |